资源名称:Android游戏框架AndEngine使用入门 中文
本文档主要讲述的是Android游戏框架AndEngine使用入门;AndEngine是一款以OpenGLES方式进行画面渲染的2D游戏引擎,可以运行在支持Android 1.6及以上版本的系统当中。应该说,相较前文介绍的Libgdx引擎,AndEngine拥有更多的游戏组件与扩展功能。并且与Libgdx不同,它在默认情况下已经可以支持中文,采用屏幕坐标系绘也更符合一般Android绘图习惯。
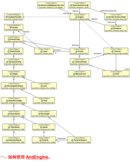
资源截图:

声明:本站所有文章,如无特殊说明或标注,均为本站原创发布。任何个人或组织,在未征得本站同意时,禁止复制、盗用、采集、发布本站内容到任何网站、书籍等各类媒体平台。如若本站内容侵犯了原著者的合法权益,可联系我们进行处理。

评论(0)