资源名称:sql server系统表损坏处理方法
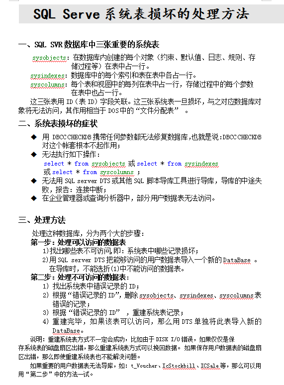
资源截图:

声明:本站所有文章,如无特殊说明或标注,均为本站原创发布。任何个人或组织,在未征得本站同意时,禁止复制、盗用、采集、发布本站内容到任何网站、书籍等各类媒体平台。如若本站内容侵犯了原著者的合法权益,可联系我们进行处理。
相关文章
VIP
VIP
VIP
VIP
资源名称:sql server系统表损坏处理方法
资源截图:

下载遇到问题?可联系客服或反馈

评论(0)