资源名称:C++网络编程(卷1):运用ACE和模式消除复杂性 PDF
第0章 设计面临的挑战、中问件解决方案和ACE
0.1 网络应用面临的挑战
0.2 网络应用的设计空间
0.3 面向对象的中间件解决方案
0.3.1 面向对象中间件的各个层面
0.3.2 宿主基础中间件的好处
0.4 ACE工具包概览
0.4.1 ACEOS适配层
0.4.2 ACE的C++包装器外观层
0.4.3 ACE的框架层
0.4.4 ACE网络服务组件层
0.5 示例:网络日志服务
0.6 小结
第1部分 面向对象网络编程
第1章 通信的设计空问
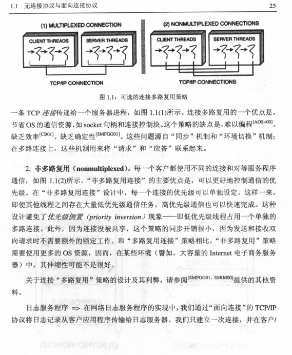
1.1 无连接和面向连接的协议对比
1.2 同步和异步的消息交换对比
1.3 消息传递与共享内存的对比
1.4 小结
第2章 SocketAP1概述
2.1 操作系统IPC机制概览
2.2 SocketAP1
2.3 SocketAP!的局限性
2.3.1 容易出错的AP1
2.3.2 过于复杂的AP1
2.3.3 不可移植的和非形式统一的AP1
2.4 小结
第3章 ACE的Socket包装器外观
3.1 概述
3.2 ACE_Addr类和ACEjNET_Addr类
3.3 ACE—IPC—SAP类
3.4 ACE—SOCK类
3.5 ACE—SOCK_Connector类
3.6 ACE—SOCKj0类和ACE—socK_Stream类
3.7 ACE—SOCK_Acceptor类
3.8 小结
第4章 实现网络日志服务
4.1 概述
4.2 ACE—Message—B1ock类
4.3 ACE—InputCDR类和ACE—OutputCDR类
4.4 最初版本的日志服务器
4.4 11oggin9—Server基类
4.4 21oggin9—Hand1er类
资源截图:

声明:本站所有文章,如无特殊说明或标注,均为本站原创发布。任何个人或组织,在未征得本站同意时,禁止复制、盗用、采集、发布本站内容到任何网站、书籍等各类媒体平台。如若本站内容侵犯了原著者的合法权益,可联系我们进行处理。

评论(0)